Магнетне поле Землі та планет Сонячної системи.
  • Магнетне поле Землі..
  • Походження магнетних полів Землі та небесних тіл.
  • Опис магнетного поля Землі.
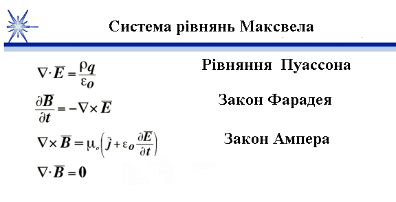
  • Рівняння електромагнетного поля.
  • Елементи земного магнетизму.
  • Складові магнетного поля Землі.
  • Розділення магнетного поля на внутрішнє, зовнішнє і вихрове.
  • Графічне зображення магнетного поля Землі.
  • Магнетні карти.
  • Розподіл елементів земного магнетизму.

Палеомагнетизм. Природа земного магнетизму.

  • Фізичні теорії головного магнетного поля Землі.
  • Перші і сучасні гіпотези походження магнетного поля Землі.
  • Магнетне поле Землі як поле однорідної намагніченої сфери.
  • Уявлення магнетного потенціалу Землі і його похідних у вигляді ряду.
  • Теорія Гаусcа.
  • Ядро Землі як джерело магнетного поля.
  • Аналітичні уявлення магнетного поля Землі.
  • Теорія гідромагнетного динамо і земний магнетизм.
  • Математична теорія динамоефекту.
  • Рух магнетного полюса.

  • Загальні відомості і класифікація магнетних варіацій.
  • Магнетні варіації.
  • Періодичні магнетні варіації.
  • Рух Сонячної плазми.
  • Магнетогідродинамічний хаос
  • Сонячна активність і її зв'язок із магнетною.
  • Магнетні збурення.
  • Взаємодія сонячного випромінювання із магнетним полем Землі.
  • Магнетний екран Землі.
  • Магнетосфера Землі.